撰文 | 阿司匹林42195
以前有过一个机会,在郡里的法医办公室待了一段时间,印象很深。
“郡“相当于以前中国的“地区”,管辖范围在“州”以下,“市”以上。
我们郡的法医办公室是一栋灰色的外貌普通的四层楼,一楼整个是一个非常宽敞高大的屋子,运送卡车可以直接开进来。每天早晨,我们所有人站着围成一圈,首席法医官会花几分钟介绍今天有些什么案例/情况。
当时的首席法医官是一位印度裔老太太,身材瘦小,说话温和,但自带威严,手下的人都很尊重她。
美国规定是,各种非自然死亡、可疑死亡原因的、无医疗照护的死亡,或涉及公共安全/司法责任的死亡,都会进入法医办公室,所以我们每天都会看到几具尸体。但医院里因病导致的死亡不需要送到法医办公室;明确的自然死亡而且有医疗照护的,也不需要送到法医办公室 —— 比如死在临终关怀机构的晚期癌症病人。送来的尸体经过外部检查之后,大约过半需要进行病理解剖,查明死亡原因。
那天印象很深的案例是一个40多岁的男子,因为女朋友要跟他分手,他就跑到女朋友的客厅里吊死了。我学到了,女性有自杀企图的更多,而男性不经常自杀,一旦行动起来,杀身成仁的比例较高。
然后我们就去参观尸检。解剖时的味道不太好,我不适应,就经常半途而废,跑到图书馆去看书。
记得有一天,有个人在车里自杀了,为了保护和分析现场,整个SUV车都运到法医办公室来了,幸亏一楼宽敞。
在法医办公室的那段时间,每天都是各种死亡故事。
后来听一个住院医说,在大学时别人都去医院做志愿者,他却另辟蹊径。开始他在法医办公室做志愿者,然后很快被雇成了前台工作人员,十多年前就拿着每小时17美元的工资。这段工作经历对他申请医学院很有帮助,也有收入,不无小补。
还认识一位华人医生,当时他做完住院医准备去密歇根州偏僻的上州行医,那里的医院让他兼任验尸官,每年工资多5万美元,他同意了。验尸官这个工作多见于美国乡村或人烟稀疏的地区,要求不像法医那么严格,有的地方甚至不是医生也可以担任这个职位。
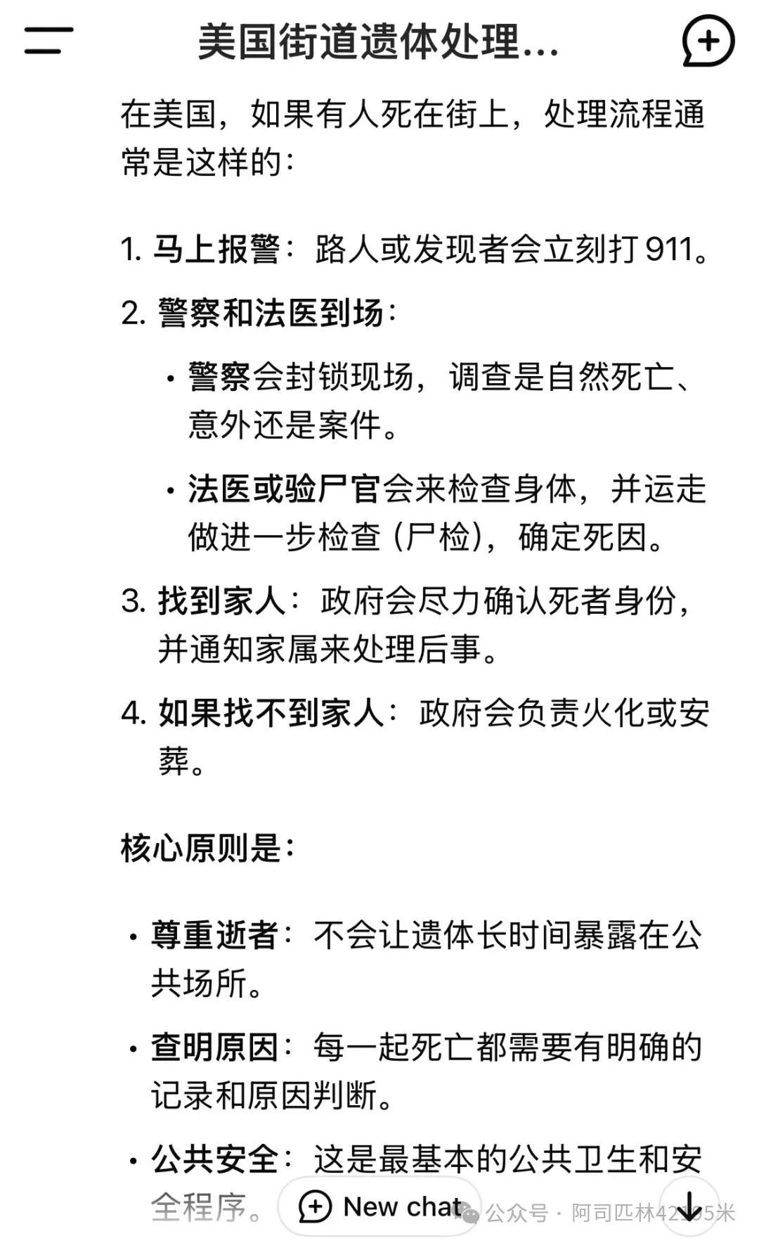
听说现在网上有一些关于美国如何处理流浪汉遗体的传言,我当然知道正确答案,但出于好奇,问了一下Deepseek ,回答是:

从美国的流程和我的亲身经历来看,必须赞一下Deepseek 的回答非常专业准确。
另外,在美国的华人医生里有一位我们称为“3D医生”的法医李医生,他除了是医学博士(MD)和学术博士(PhD),后来又读了法学院,成为一名法律博士(JD),可谓达到了学位的顶峰。
李医生是美国田纳西州纳什维尔市和戴维逊郡的首席法医官,每年负责5000多例尸体解剖,多次作为专家证人在法庭上作证。我曾请他写过一篇《一位美国法医做过的新冠尸解》。
本文经授权转载自微信公众号“阿司匹林42195米”。
0
推荐


京公网安备 11010502034662号 